URGENCE 9-1-1 819 326-2605 Accueil Contactez-nous Intranet
RIDM – Régie incendie des monts.
MENUMENU
  • À propos de nous
        • À propos de la RIDM

          • Historique
          • Mission
          • Municipalités membres
        • Conseil d’administration

          • Mandat
          • Membres du conseil
          • Calendrier des séances
          • Procès-verbaux
        • Structure organisationnelle

          • Organigramme
          • Casernes
          • Photos des casernes
          • Véhicules
  • Nouvelles
  • Prévention
        • Prévention

          • Formulaire d’autovérification
          • Capsule RIDM
          • Programme secours adaptés
          • Dégagez le passage
          • Cendres chaudes
          • Le ramonage
          • Les avertisseurs de fumée
          • Le monoxyde de carbone
          • Brûlage des feuilles mortes c’est non!
          • Mesures de sécurité dans les chalets
          • Les dangers du monoxyde de carbone lors d’activités de plein air
          • Les feux extérieurs
          • Le déménagement
          • Les dangers de l’électricité
          • Les feux dans les terreaux et les végétaux
          • Les appareils de chauffage
  • Services aux citoyens
        • Permis

          • Permis de brûlage
        • Formulaires

          • Plainte ou requête
          • Inscription au Programme de Secours adaptés
        • Documents

          • Politiques
          • Règlements
          • Publications et statistiques rapport annuel
          • Liste des contrats plus de 25 000$
  • Offres d’emploi
  • Accueil
  • À propos de la RIDM
    • Historique
    • Conseil d’administration
  • Structure organisationnelle
    • Organigramme
    • Casernes
  • Découvrir la RIDM
    • Emplois
    • Nouvelles
  • Prévention
  • Services aux citoyens
    • Permis de brûlage
    • Plainte ou requête
    • Programme de Secours Adaptés
    • Documents
  • Postuler
  • Contactez-nous
  • Intranet

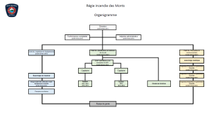
Organigramme

Organigramme 133,88 Ko
✕

Connexion

Coordonnées

4, rue Albert-Bergeron,
Sainte-Agathe-des-Monts,
QC, J8C 2L5


✉️ info@ridm.quebec
✉️ prevention@ridm.quebec
819 326-2605 URGENCE 9-1-1

Météo

Niveau d'incendie

Intranet Politique de confidentialité
Tous droits réservés 2026 RIDM - Régie incendie des monts. Création et Design Web PAR Design